相信一些比較了解VMware產品的人,應該都知道除了虛擬化解決方案外,還有威力強大的雲管平台,其中的vRealize Operations產品現在也廣泛的被許多公司拿來做為虛擬化平台/私有雲和周邊環境的效能監控、容量管理和風險分析的工具。
比較少為人所知的是他還可以拿來做下面兩件事情:
- 拿來管理雲服務提供商vCloud Director的環境
- 用它來提供租戶關於他們自己虛擬資料中心的效能資訊
今天我們就來先介紹一下這兩個功能。
1. 管理vCloud Director環境
在vRealize Operations (之後簡稱vROPS)裡面,我們用”vRealize Operations Management Pack for vCloud Director”這個套件來管理vCloud Director(之後簡稱vCD)。
1.1 安裝
這個套件大家可以在VMware的Solution Exchange裡面下載的到,有一點要注意的是必需先登入,然後點選下圖的’Try’才能下得了。

安裝說明文件在上述的網站也都下載的到(如下圖所示),這裡就不多贅述。

1.2 設定與使用
安裝完畢後,vROPS畫面(Admin UI)顯示如下:

然後需要在使用者UI–>Administration–> Solutions選擇剛剛安裝好的Management Pack for vCloud Director”把相關vCD要連接的相關資訊輸入,輸入完畢後測試一下可否連接,選取”TEST CONNECTION”:

這樣就完成了基本的MP for vCD的安裝設定了,我們可以開始觀察是否vROPS已經開始收集vCD的資料,如果看到MP for vCD如下的‘Adapter Status’顯示如下的’Data receving’表示系統運作正常。

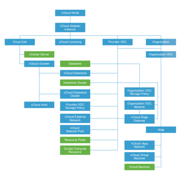
這裡稍微說明一下vCloud Director adapter在vROPS裡各物件階層的對應關係,下圖藍色部分是vCD的相關物件,而綠色的表示原本vCenter管理的物件。

而以下是裝完MP for vCD後,在vROPS裡面所新增的dashboards:

P.S:關於vROPS可收集的vCD相關效能參數,詳細說明大家可參考官網的文件。
下面幾個圖是安裝完畢後,在vROPS裡面的一些vCD Dashboards畫面,這些畫面是自動產生的,當然,我們也可以根據自己想要的方式去新增我們自己想要看的圖表,這種彈性也是vROPS受歡迎的原因之一。


也可查看所有來自vCD的告警訊息,可以縮短問題排錯時間。


另外,對雲服務供應商來說,最好用的可以說是用視覺化的方式,將環境裡的物件用點選的方式一層一層的展開來,管理員可以隨意的點選某一物件去做他想要獲得的組態或效能訊息。




另外也可自動生成一些報表,管理員可自己設計要定期產生何種內容的報表:

P.S:
上述報表說明如下:

2. 用vROPS提供租戶關於他們自己虛擬資料中心的效能資訊
我們除了拿vROPS來監控vCenter/vCD之外,現在VMware的VCPP合作夥伴也可拿它用來提供代管服務或以vCD為主的多租戶公有雲的管理平台,這裡主要解釋一下後者的使用情境。
2.1 安裝
和上一個功能裡的安裝一樣,我們要先下載一個軟體,但這個軟體是以虛擬裝置的形式提供出來的,因為我們的環境vCD的版本是9.1,所以要特別注意的是要下載如下的ova。

由於這一版的軟體需要AMQP來傳遞佇列訊息,所以我們先下載一個RabbitMQ的ova,我用一個免費的虛擬裝置形式的Rabbit,下載位址在這裡。

打開管理15672網路端口,

用http://<IP>:15672連到應用程式管理畫面:

點選’Admin’頁面,可以修改使用者的密碼。

接下來要做的就是安裝下載好的tenant app ova檔,在vSphere Web Client按照一般的方式佈署ovf(用ovftool工具將下載的ova轉成ovf格式):

並輸入相關資訊如下:


佈署好後,將它開機,該虛擬機是VMware的Photon格式的虛擬機,開機後只要按照console顯示的資訊就可用瀏覽器訪問Tenant App的應用程式!

2.2 設定和使用
以vROPS系統管理員的身份登入,就可以看到整個雲服務提供商的管理介面:


在上個頁面往下看會有’Organizations Overview’的欄位部分,我們可以點選如下箭頭所示的圖像,去新增未來可以訪問該租戶的使用者,那些使用者僅能看到該公司的相關虛擬雲端資料中心的使用狀況,所以我們說這個解決方案是支援多租戶的解決方案。

在這裡我們新增一個louis的使用者可以觀看T1公司的效能資訊。

以louis登入後,該使用者就只能看T1租戶裡面的相關資料,不會看到不屬於他公司的其他不該看到的資訊。




查看任何警示:


可看到基本虛擬機的CPU/Memory/Disk/Network相關運作效能訊息:


如果以上基本效能資訊還不能滿足我們的需求的話,最強的是我們還可以選取’Metric Selector’,來挑選我們想查詢的任何效能參數!



小結
以上簡單的介紹了如何在vCloud Director的環境下,安裝vROPS Management Pack for vCD和Tenant App for vCD,一個是給雲服務提供商的系統管理員使用,而另一個則是拿來提供給每個租戶來個別使用,整個安裝過程其實很容易,管理員也可根據需求很容易就可以訂制化想要擷取的管理元件相關訊息,使用者在使用上和其在私有雲的vROPS使用方式是一樣的,所以VMware在混合雲這一部分的管理是很完整和一致的,希望這篇對大家想要了解VMware是如何管理雲端資源效能方面有些幫助!謝謝!
備註:
讀者可參閱底下相關vRealize Operations文章以獲取更多相關雲服務提供商可利用vROPS提供的服務:
- Multitenant Use of VMware vRealize Operations as a Service
- You can download the software from here.