Introduction
This blog is just a very quick update to the just related vRealize Operations Management Pack for vCD 5.3. In my previous blog series, I’ve spent some time talking about what is vRealize Operations Management Pack for vCloud Director, how it works together with vRealize Operations Manager and vCloud Director in order to provider system administrators a holistic view over the vCloud Director underlining SDDC infrastructures resources, through this, vRealize Operation can understand the vCloud Director’s multi-tenant construct and hierarchy.
VMware vRealize Operations Management Pack is an add-on management pack for vRealize Operations Manager specifically designed for vCloud Director. This management pack monitors the health of supported vCloud Director entities and sends early warning smart alerts for monitored Provider Virtual Data Center (VDC) objects. It also helps in capacity planning use cases.
VMware just leased the latest 5.3 version of this management pack (as of 14 APRIL 2020), you can find the release information here.
In this blog, let’s examine some new features come with this new lease.
Based on the release notes, followings are some key new features besides additional resolved issues to the previous version.
What’s New
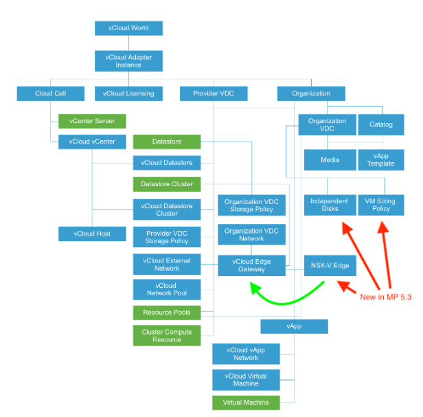
- Edge devices of vCloud Director are now connected to Edge devices from the NSX-V management pack enabling enhanced troubleshooting and metering.
- Independent disks are collected from vCloud Director.
- Sizing profiles are collected from vCloud Director. Each VM that is provisioned using a sizing profile, has an additional property to indicate the sizing profile used.
- Reports now support comprehensive metering using the new metrics collected.
I think the most meaningful one is the ability to collect tenants’ Edge Gateway network interfaces traffic usage information. Prior to this release, if cloud provider would like to retrieve information with regards to how much traffic flow out or into the tenant’s Edge Gateways, he need to do some correlational job in order to find the exact interfaces in the NSX-V side, and use some API to do the calculation job, which is not very easy and straightforward.
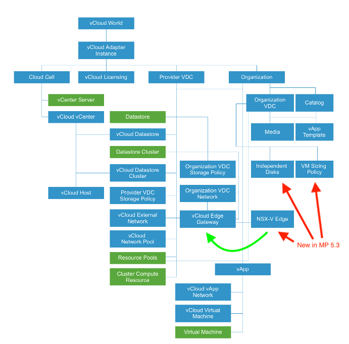
In this release, we can just retrieve those values directly from within the vROPS’s vCD section GUI which comes in very handy IMHO. Those information will be directly fetched from NSX-V management pack, you can see the relationship shown in the following green line.
The following resource relationship diagram is from the product documentation,
I installed this management pack in my lab to show case these capabilities, first let me introduce what products and version I got:
- vCenter Server 6.7
- NSX-V 6.4.6
- vCloud Director 10.1
- vRealize Operation Manager 8.1
- Management Pack for vCloud Director 5.3
- Management Pack for NSX-V 3.6.1
Notes: Management Pack for vCloud Director 5.3 is supported only on vRealize Operations Manager 8.1.
vCloud Director Edge Device
In my vCD, there are total three Edge Gateways:
I can also view those Edge Gateways in vRealize Operation Manager via the vCD adapter installed from the management pack, the Management Pack for vCloud Director collects information for Provider vDC, Organization, Organization vDC, vApp and VM entities from the vCloud Director database and creates the corresponding objects in vRealize Operations Manager.
The list of metrics that the vCloud Director collects for vCloud Edge Gateways are as follows.
- HA Status
- Number of External Networks
- Number of Organization VDC Networks
- Statistics|Uplink|Data OUT
- Statistics|Uplink|Data IN
- Statistics|Uplink|Bandwidth Out
- Statistics|Uplink|Bandwidth In
- Services:firewall|Enabled
- Services:BGP|Enabled
- Services:Distributed Firewall|Enabled
- Services:OSPF|Enabled
- Services:DHCP|Enabled
- Services:DNS|Enabled
- Services:HA|Enabled
- Services:Ipsec|Enabled
- Services:L2VPN|Enabled
- Services:Load Balancer|Enabled
- Services:NAT|Enabled
- Services:Routing|Enabled
- Services:SSLVPN|Enabled
Examine the Edge Gateway network data in and out information in vROPS:
Independent Disks (Named Disk):
- General | Storage(KB)
I have configured one Named Disk in one organization vDC, named “DB testing data”:
Examine the Independent Disks info showing in the vROPS:
VM Sizing Policy
lastly, let’s examine the “VM Sizing Policy” metric:When selecting the specific size policy, it shows which Organization VDC has been assigned with that policy.
Conclusion
In this release of vCD management pack, it can collect additional important metrics related to tenant networking services and traffic usage, once those metric can be collected, you then can use vROPS to design specific metrics view, generate report templates and schedule to run those report periodically. Hope this quick update do help you with your daily monitoring and operational tasks especially when you are having vCloud Director in your data center, thanks!





